2020年上海市成人高校招生录取工作日程安排

发布者:王蕊发布时间:2020-12-08浏览次数:1518

各位考生:

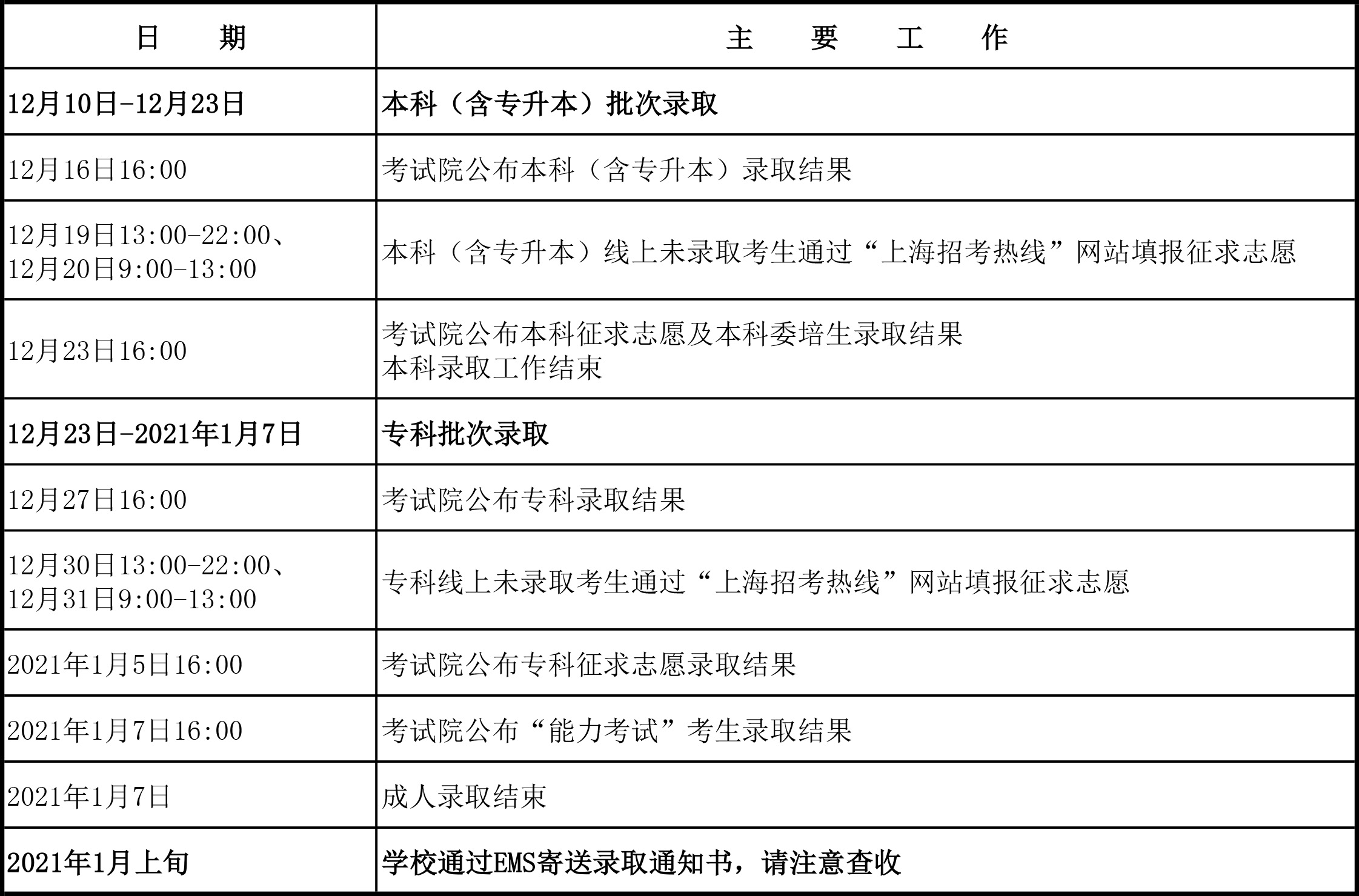
2020年上海市成人高校招生录取工作日程安排如下:



注:免试生、艺术类专业录取工作将同步进行。


太阳官网成人高等教育管理办公室

202012月