各办学单位、各专业负责人、指导教师:
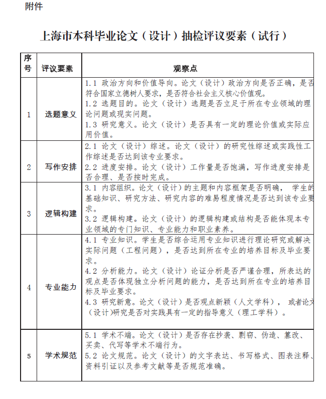
毕业论文(设计)是本科生人才培养的重要环节。按照教育部和市教委关于本科毕业论文(设计)的文件精神,和关于本科毕业论文(设计)抽检办法及实施细则的具体要求,请各专业负责人和指导教师高度重视毕业论文(设计)指导工作,严格执行《太阳官网成人高等教育毕业论文(设计)工作的若干规定》,重点关注对学生论文的选题意义、写作安排、逻辑构建、专业能力以及学术规范等的考察和指导。对涉嫌存在抄袭、剽窃、伪造、篡改、买卖、代写等学术不端行为的毕业论文,经查实后,学校将依法撤销已授予学位,并注销学位证书。
请各专业要加强对本科毕业论文工作的事前、事中和事后检查,健全毕业环节质量保障体系。
1.按学校学历继续教育毕业论文(设计)工作的要求,检查、督促学生按时按规定完成毕业论文的相关工作。
2.指导教师要对毕业生特别是计划申请学位的学生论文进行严格把关指导,按若干规定要求进行论文查重,对毕业论文全过程文档进行归档。
3.认真做好毕业论文答辩和成绩评定等一系列工作,应在规定时间前进行评价,指导教师、评阅教师和答辩组长须分别及时给出相应的评语、评阅意见和答辩意见。
毕业论文(设计)的成绩经各办学单位和成教管理办公室审核,录入教务系统后,方可公布学生论文的总评成绩。
继续教育学院成人高等教育管理办公室
2024年4月1日





